供应商:
根据经营需要,青岛三柏硕健康科技股份有限公司(以下简称“我司”、招标人)拟引进新的工作服供应商,因此现寻求资质齐全、服务优质的工作服制作供应商(简称“投标人”)进行业务合作,欢迎符合资质要求的公司参与投标。
一、招标业务内容
1、业务量介绍
项目编号:ZJB-2026-005
项目名称:青岛三柏硕健康科技股份有限公司2026年度春、夏季【员工工作服】招标项目
二、招标业务要求
1、本项目共分为1个包进行招标。投标人所报价格应为含税全包价,包含提供相关服务的所有费用,合同存续期间采购人不额外支付任何费用。
2、招标对象及工厂地址:
青岛三柏硕健康科技股份有限公司 城阳区棘洪滩街道荣海二路3号
青岛三柏硕健康科技股份有限公司 城阳区流亭街道双元路45号
青岛海硕健身器材有限公司 胶州市李哥庄镇魏家屯村
3、制作周期:合同签订后30个工作日内。
4、工艺要求:注册供应商后,可到城阳区棘洪滩街道荣海二路三号工厂领取工作服样品。
5、具体规格及数量见附件
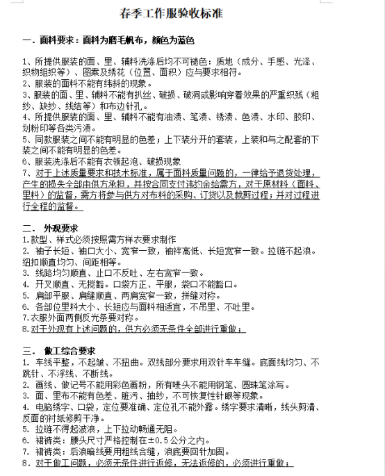
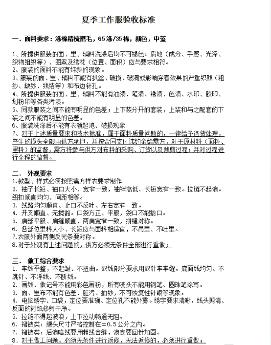
6、工作服验收标准


7、责任要求
7.1 保证所提供服务为投标文件承诺服务,符合相关法律法规规定并且满足招标人的需求。
7.2 保证所提供服务的售后服务,严格依据投标文件及相关承诺。
7.3 对所知悉的招标人提供的信息负有保密义务。
7.4 保密说明:中标人在合同履行期间知悉招标人的工作秘密(包括相关业务信息),不得透露或以其他方式提供给合同双方以外的其他方(包括中标人内部与本合同无关的任何人员),中标人的保密责任不因双方所签合同的终止而终止。中标人违反该合同所规定的保密义务,应按照该合同总金额的10%支付违约金。
三、投标人资格要求
1、投标人具备有效的营业执照,且具备营运相关资质。
2、具有良好的商业信誉,三年内在经营活动中没有重大违法记录。
3、本项目不接受联合体应答,不允许分包、转包。
4、法律和行政法规规定的其他条件。
四、投标文件要求
1、企业营业执照副本、资质证书副本等资质证明文件复印件并加盖公章。
2、资格证明文件。资格证明文件包括但不限于法人身份证复印件、委托书、被委托人身份证复印件等。资信证明文件要求为政府主管部门出具的说明材料或者权威网站查询的截屏(至少查询失信执行人信息、重大税收违法案件当事人、政府采购严重违法失信、中国裁判文书网、信用中国严重失信主体名单查询结果等)。
3、价格文件:格式详见招标平台,按要求填写。
4、其他文件:包括不满足招标文件的差异说明、招标文件要求具备的其他内容,以及投标人额外承诺或补充说明。
五、投标说明
1、投标人应完全接受招标文件的一切规定和要求。
2、投标人自担投标活动产生的一切费用。招标人在任何情况下,不论招标进行与否或结果如何,对此费用概不负责。
3、对有下列情形之一的,招标人可以按照废标处理:
1)投标人的资格、条件不符合国家有关规定和招标文件要求的。
2)未加盖投标人公章及未经法定代表人或者法定代表人的委托人签字的。
3)投标文件的主要内容不全或者关键字迹模糊、无法辨认的。
4)超过招标文件规定的项目完成期限的。
5)附有招标人不能接受的条件的。
6)明显不符合技术规格、技术标准要求的。
7)以联合体方式投标而无共同投标协议的。
8)投标文件载明的货物包装方式、检验标准和方法不符合招标文件要求的。
9)以他人名义投标的。
10)未按招标文件要求提交投标保证金或者提供其他形式担保的。
11)投标人串通投标、弄虚作假或者以行贿、欺骗等不正当手段谋取中标的。
4、投标截止时间后,招标人不再接受报价修改。
5、评标事宜:
1)截止时间、开标地点及咨询联系方式
投标截止时间:2026年4月10日16:00(北京时间)
投标地点:青岛市城阳区荣海二路3号
咨询联系方式:
业务联系人:王明杰 邮箱: Info@sportsoul.com 电话:18100372218
2)投标文件提交方式:
投标人应当在投标截止时间前,将资格证明文件及报价说明盖章后以附件形式上传到招标平台。
3)投标截止时间之前,投标人可对已提交的投标文件进行补充、修改。
4)开标时间及公示:
原则上投标全部结束后【3】个工作日内开标并告知中标单位。
6、招标人保留在签订合同前的任何时间取消招标和拒绝所有报价的权利,并且无须对投标人承担任何责任。
六、招标保证金及货款结算设定
1、本标不设置投标保证金,也不收取任何投标费用。
2、在签订正式商务合同后3个工作日内招标人会通知投标人正式开启业务活动。费用结算条款具体以后续签署的商务合同为准。
七、其他注意事项
1、招标文件要求具备的材料和证明,必须准备齐全附在标书里,否则当做废标处理。
2、各个投标人之间不可以询问价格,一经发现,招标人将取消相关投标人的竞标资格。
3、根据《民法典》第六百四十四条规定,招投标买卖当事人的权利和义务以及招标投标程序等依照有关法律、行政法规的规定执行。
4、供应商禁区按入围招标要求执行。
八、安全与保密
甲乙双方在商务定标之后将签订正式合同及保密协议。在项目执行过程中,乙方必须严格按照甲乙双方签订的合同执行。
附件:三柏硕集团工作服订购数量汇总表-2026.3.23
三柏硕集团工作服订购数量汇总表-2026.3.23.xlsx
